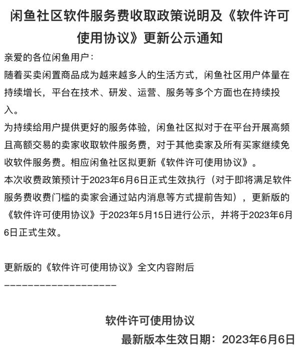
5月16日音讯,闲鱼App日前发布公示告诉称,跟着生意搁置产品成为越来越多人的生活方法,闲鱼社区用户体量在持续增长,渠道在技能、研制、运营、服务等多个方面也在持续投入。为持续给用户供给更好的服务体会,闲鱼社区拟关于在渠道展开高频且高额买卖的卖家收取软件服务费,关于其他卖家及一切买家持续免收软件服务费。

据悉,本次收费方针估计于2023年6月6日正式收效履行(关于行将满意软件服务费收费门槛的卖家会通过站内音讯等方法提早奉告),更新版的《软件答应运用协议》于2023年5月15日进行公示,并将于2023年6月6日正式收效。
依据告诉中的费用相关内容,当月闲鱼社区账户下发生的成交订单数量大于10件且累计成交金额大于10000元,到达收费门槛后,针对当月超出收费门槛的成交订单,以每一笔订单实践成交额为基数收取1%。
来历:
经济调查网