到2020年,互联网现已历经了20余年的开展,人工智能技能也在近几年异军突起,社会日子越来越高效、便当。在本年年初的新冠疫情中,科技相同发挥出巨大的力气,协助人们应对不知道的疫情,减轻疫情形成的丢失。在各行各业,涌现出一批为霸占疫情出物出力的科技企业,或捐献无触摸服务机器人,或日夜兼程研制AI测温的技能解决计划,用科技的力气应对疫情。
从2月开端,动点科技建议
「科技向善」
公益活动,致力于让国内外读者第一时间了解到科技公司在抗击疫情中所做的尽力。科技公司的点滴举动和善举正汇成飞跃的河流,改动潮水的方向。为此,动点科技搜集整理了参加“科技向善”活动的科技企业捐款捐物状况,并制作了2个榜单。榜单仅为记载查阅,捐献数额不管巨细,都是科技企业的浓浓爱心。科技向善·大企业篇
根据界面新闻核算,截止2020年3月4日24时,全国累计捐款额约206亿元。其间,科技公司的奉献令人瞩目,腾讯公司捐款数额最多到达15亿元;捐款1亿以上的科技企业有10家,总额到达38.91亿元,约占全国捐款总额的两成。
到现在,本次疫情中捐款1亿以上的科技企业共有10家,别离是腾讯(15亿元),阿里(10亿元),字节跳动(3.91亿元),百度(3亿元),美团(2亿),快手(1亿),拼多多联合浙江大学(1亿元),网易(1亿元),新浪(1亿元),360(挨近一个亿)。


腾讯
2月7日,腾讯宣告树立15亿元“抗击疫情归纳保证基金”。这是腾讯在树立首期3亿元疫情防控基金、2亿元战疫开发者公益联盟资金池后,再次追加10亿元基金,为抗击疫情进行助力。这15亿元战疫基金将别离投入在物资援助、技能援助、人员关心、科研与医疗作业等范畴。
阿里巴巴
阿里巴巴第一次为疫情捐款10个亿,后来马云以个人名义捐款了1个亿,后来又为钟南山院士团队捐献2000万进行疫苗研制。
字节跳动
2月27日,字节跳动为抗击疫情树立的医务作业者人道救助基金总额增至3.91亿元,其间字节跳动创始人兼CEO张一鸣个人捐款1亿元。
到现在,该基金已为32批累计1111名抗疫一线医务人员供给人道救助,累计发放1亿2550万元。其间,为1095名因抗疫而不幸感染的一线医务人员,每位赞助10万元,为16名因抗疫而不幸殉职的一线医务人员,每个家庭赞助100万元。
百度
百度树立了总规模3亿元的疫情及公共卫生安全攻坚专项基金,并供给人工智能技能支撑、配套亿级核算资源。
美团
美团捐献了2亿元树立全国医护人员支撑关心专项基金;发动1亿元应急服务保证金。并免费供给每天1000份的外卖餐品;30万辆单车免费骑。
拼多多
拼多多联合浙江大学捐献1亿元树立抗疫基金,由卫健委专家李兰娟等多位院士担任委员,援助和保证疫情的科学研究;设6亿元专项资金,用于医卫类产品补助。别的,捐献了100万只医用口罩、20万只医用手套、2万套医用防护服、30吨德国进口医用消毒液。
搜狗
当疫情迸发后,搜狗第一时间捐献了7000万元的物资和现金,全面援助抗疫一线。别的,搜狗为一线的近千名记者免费装备搜狗最近上市的搜狗AI录音笔C1pro。
360
到现在,360公益基金会经过商业化合作伙伴还有周鸿祎个人等征集了2500万资金,用于购买了各种医疗物资,驰援疫区。别的,Wargaming经过360公益基金会捐献了1000万美金。加上360职工共向基金会捐款164.78万元,360基金会累计征集捐款总额挨近一个亿。
京东
京东没有捐款,可是京东物流在疫情期间做出了巨大的奉献。为此,钟南山院士还亲自给刘强 东写了感谢信。京东物流背负起了配送重担,第一时间将百万医用口罩,6万多件救助物资派送到了武汉。
华为
华为捐款了3000万。别的,华为参加了火神山、雷神山的建造作业,并且华为还支撑湖北联通,移动在火神山雷神山树立5G基站。
小米
小米公司捐款了1000万元给武汉,雷军又以个人名义捐款1260万,除此之外小米高管及其职工全体捐款也到达了千万。
科技向善·中小企业篇
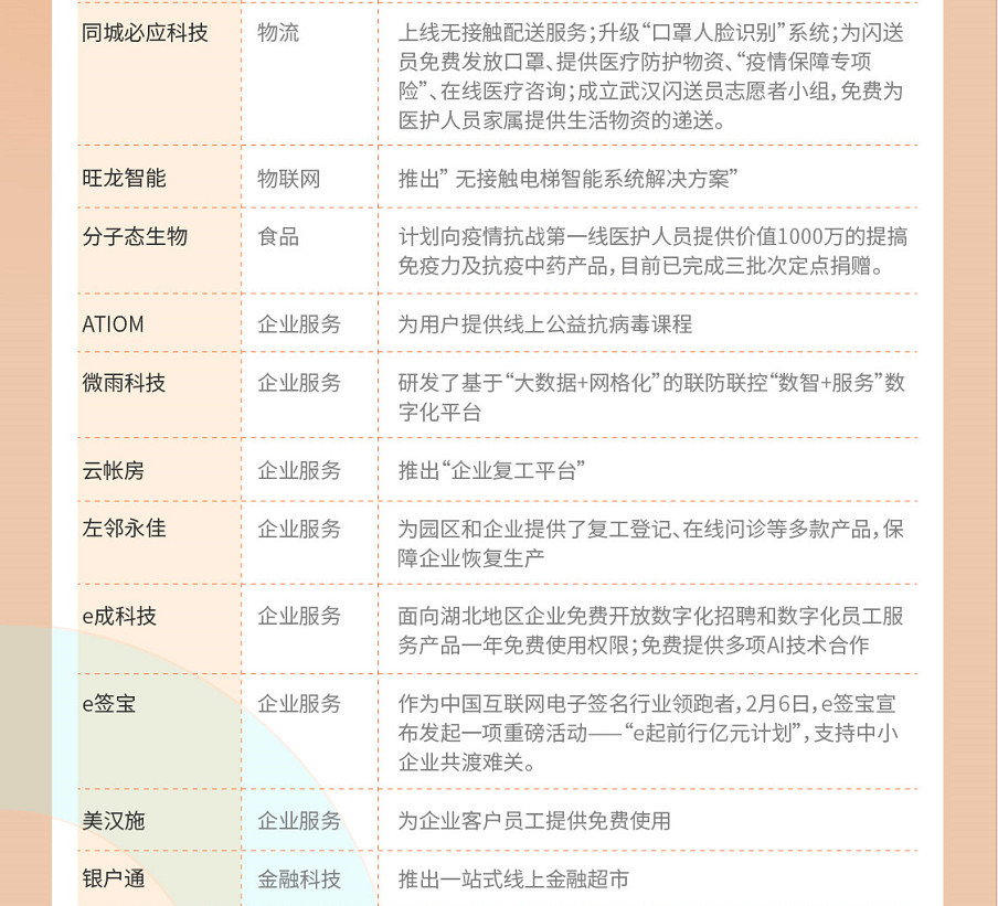
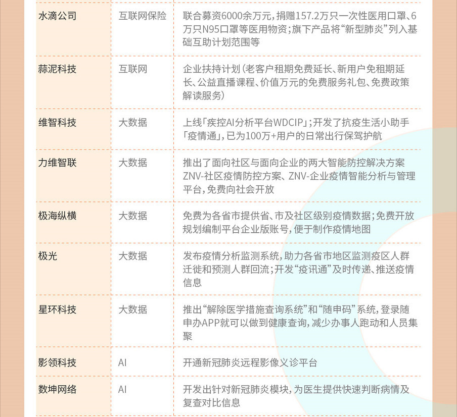
抗击疫情的科技企业不只仅有实力雄厚的大科技公司,也有很多的中小科技企业充分使用本身的技能优势为抗击疫情出力献策。动点科技面向中小科技企业征集了42家中小科技企业的抗疫举动,这些企业来自AI、机器人、大数据、才智医疗、长途作业、物流、物联网、食物、企业服务、教育、核算机技能、互联网稳妥12个职业。
他们面临疫情积极举动,用决心立异的产品和服务助力抗疫攻坚战,针对疫情动态、复工复产推出了健康码、无触摸智能电梯体系、无触摸开关、测温核算通行体系、在线问诊渠道、测温核算通行体系等13个解决计划和产品;针对病毒检测、确诊推出了“新冠病毒互联网体外确诊计划”、“新冠肺炎长途印象义诊渠道 ”等4个体系计划;推出了“智能疫情防控机器人”、送餐机器人、巡控机器人等4款机器人。


擎朗智能经过运用送餐机器人,承当各个阻隔点的送餐、送药及送物作业;对疫情防护、削减触摸感染,节省时间及人力以及防护用品的耗费起到了积极作用。现在擎朗已布置送餐机器人上百台,掩盖上海、浙江、广东等地的定点医院。
图聚智能推出了系列抗疫产品,包括全国线上问诊地图、发热就诊地图、大楼卫兵、AI新冠肺炎自查等十分有用、贴合场景的产品。其间全国线上问诊地图包括了全国 3000 家三级以上大型医院,协助患者一站式链接全国一切大型医院问诊,协助患者在家里完结就诊。
维智科技上线了“疾控AI剖析渠道WDCIP”;根据每天动态数据剖析,完成回溯患者前史轨道、寻觅严密触摸人群、高危区域危险预警等多视点的防控决议计划剖析,支撑一线的防控管治作业。为了保护社区居民日常日子,开发了抗疫日子小帮手“疫情通”,协助社区居民经过本身坐标查询到周边实时人口及疫情状况,已为100万+用户的日常出行保驾护航,在疫情期间保护区居民的日常日子。
企业最名贵的财富是职工,同城必应科技(闪送APP)在疫情期间为职工供给了周到的保证,出台了一系列办法保证职工安全:上线无触摸配送服务、口罩关爱计划;晋级“口罩人脸辨认”体系;为闪送员免费发放口罩、供给医疗防护物资、“疫情保证专项险”、在线医疗咨询;树立武汉闪送员志愿者小组,免费为医护人员家族供给日子物资的投递。一起考虑到了其他受严重影响的职业,发布“企业雇员帮扶计划”,协助餐饮等职业职工渡过难关。
力维智联推出了面向社区与面向企业的两大智能防控解决计划ZNV-社区疫情防控计划、 ZNV-企业疫情智能剖析与办理渠道,免费向社会开放,⾯向企业安排、街镇与社区、医院、校园组织,供给针对疫情数据的快速填写、智能剖析等服务,缓解各个安排组织“填表抗疫”的压力。
才智医疗企业企鹅杏仁建议7*24小时免费新冠肺炎在线咨询服务,建议全国45万医师援助抗情;联合全国多位专科医师自发发动1元咨询,以减轻实体医院门诊压力;推出免费在线义诊服务;上线居家阻隔在线陪护体系,助力底层医疗反抗疫情。
米唐科技在关注到社会各界对公共设施触摸式感染的忧虑后,充分发挥在语音交互范畴的技能优势,针对物业小区、企作业单位、医院及火车站等人流量较大的公共场所,研制一款经过语音操控的非触摸式电工开关——“芝麻开关”。
极光大数据则发布了疫情剖析监测体系,助力各省市区域监测疫区人群迁徙和猜测人群回流;开发“疫讯通”及时传递、推送疫情信息;对全国人员返岗状况进行剖析监测,梳理了百亿条数据,为各省市精准防疫、复工复产的有序统筹供给了决议计划参阅根据。
坐落上海的星环科技参加了上海“随申码”体系的作业,现在上海已实施“随申码”进入公共区域的办法,进一步下降病毒传达危险,用AI和大数据为政府供给企业复工的参阅信息。
……
本年1月,腾讯研究院发布的《科技向善白皮书2020》显现,在曩昔的2019年中,微软、苹果、IBM、阿里巴巴等大型企业都环绕科技向善及相关论题有所表明和举动。在未来的很长一段时间,科技向善的下一步举动将包括两个部分。其一,使用科技的力气,来促进社会全体福祉的提高;其二,则是面临那些潜在的危险,及时寻求一致与解决计划。
财经作家吴晓波曾说:“科技向善之所以是一个杂乱的论题,是因为一方面跟商业有关,跟前进有关,跟科技有关,但另一方面又跟人类的窘境相关。”从商业视点,科技向善所寻求的用户长时间价值和社会福祉最大化,有或许成为未来企业商业竞赛中的新竞赛力。
大科技时代,等待科技+好心,等待未来会呈现更多饯别“科技向善”理念的公司,给社会带来更多的科技的正向影响。
科技向善,你我同行。